欢迎来到best365中国官方网站网站!
PROGRAM NAME
2023-07-06
2020-04-28
2018-10-29
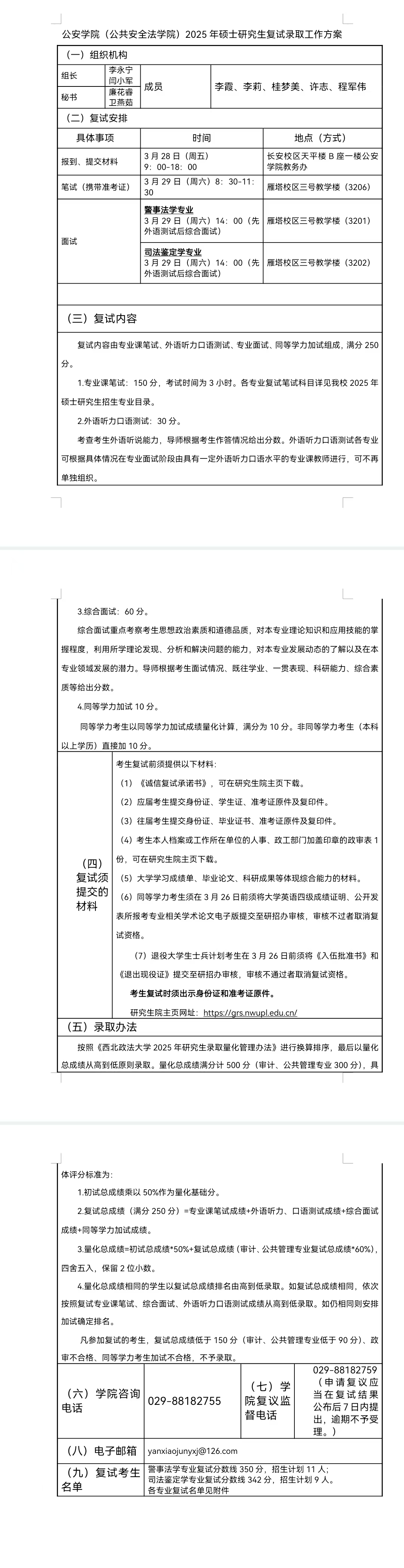
2025年best365中国官方网站研究生招生各专业复试名单.docx
2025年best365中国官方网站研究生招生各专业复试名单.pdf
上一篇:best365中国官方网站2025年硕士研究生拟录取名单公示
下一篇:2025年best365中国官方网站接收预报名推免生实施细则